| Versão | Wakeme Essencial | Wakeme Pro |
| Disponível em: | ❌ | ✅ |
A criação de fluxos de automação no Wakeme Pro faz toda a diferença na captação de alunos do Ensino Superior. Imagine poder enviar e-mails, SMS e notificações de WhatsApp, além de gerar ligações na fila de telefonemas, de forma automática, tudo ajustado aos interesses de cada potencial aluno. Com a possibilidade de acionar fluxos secundários com base em condições específicas, a plataforma se torna uma ferramenta poderosa para se conectar de maneira mais personalizada com seus leads e candidatos. Essa automação não só poupa tempo e recursos, mas garante que as interações com os seus futuros alunos sejam sempre relevantes e no momento certo. Isso faz toda a diferença no sucesso do processo de captação.
Vamos entender como configurar um fluxo com todas as possibilidades que ele oferece?
Primeiramente, clique em Marketing no menu lateral.
Em seguida, clique em Automação.
Você terá acesso à tela abaixo. Para adicionar um novo fluxo, clique em Adicionar Fluxo.
O primeiro passo para criar um Fluxo, é selecionar o Gatilho. Para isso, clique no botão azul, conforme sinalizado abaixo:
O Gatilho pode ser relacionado a um Lead ou uma Inscrição.
Em ambos os casos, o gatilho selecionado poderá ser iniciar um fluxo de trabalho na criação de um lead ou de uma inscrição, na atualização de um lead ou inscrição ou mesmo ser um Fluxo Secundário, ou seja, um fluxo que é acionado por um outro fluxo primário.

Para esse exemplo, vamos utilizar o gatilho Lead Criado.
Logo após selecionar o gatilho, você deverá selecionar a etapa seguinte do fluxo clicando no símbolo + conforme imagem a seguir:
Clicando no botão, você deverá selecionar uma das opções abaixo. Vamos entender cada uma delas nos próximos tópicos.
Adicionar Condição: ao selecionar a etapa Adicionar Condição, você poderá selecionar leads ou inscrições que atendem ou não à condição prevista para seguir para as próximas etapas do fluxo de forma ramificada, conforme estrutura abaixo.
Primeiramente, clique em + Incluir Condição.
Depois disso, você deverá selecionar a condição (que pode ser relacionada a diversos campos como nome do lead, data de nascimento, status de qualificação, CPF, dados de endereço e etc) o operador (“igual a” e “não igual a” para todos os tipos de condições selecionadas; “inicia com”, “contém”, “não contém” e “termina com” para campos do tipo texto e “depois de ou igual a” e “antes de ou igual a” para campos do tipo data) e escolher ou digitar o fator de filtro. Depois disso, clique em Adicionar.
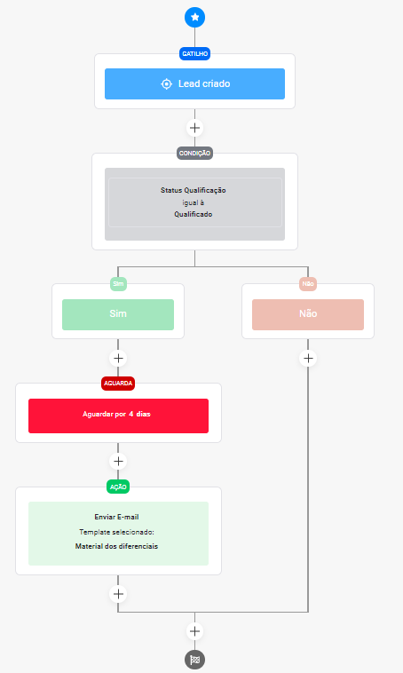
Vamos ver um exemplo? Condição: Status Qualificação, Operador: Igual a, Filtro: Qualificado.
Sua condição pode ser combinada com outras condições. Para isso, basta seguir a instrução do tópico anterior para configurar uma nova condição e clicar em Adicionar novamente. Depois que todas as condições estiverem criadas, clique em Salvar.
Nosso fluxo de exemplo ficou assim:
Adicionar Espera: você também poderá adicionar uma etapa de espera clicando em Adicionar Espera. Com a etapa adicionada, clique no botão + Adicionar Condição de Espera.
Você poderá selecionar a opção Aguardar Por e digitar a quantidade de segundos, minutos, horas, dias ou semanas de espera.
Outra opção é selecionar Aguardar até e escolher a data esperada.
Em nosso exemplo, vamos aguardar por 4 dias.
Adicionar Ação: você pode adicionar este tipo de etapa clicando em Adicionar Ação. Depois disso, clique em + Incluir Ação.
Clique em Selecionar Ação. Logo após, você poderá escolher entre Enviar SMS, Enviar E-mail, Notificar Sistema Externo, Enviar Whatsapp e Enviar Telefonema.

No caso de Enviar SMS, Enviar E-mail, Enviar WhatsApp ou Enviar Telefonema, clique em Selecione o Template e escolha o modelo. Depois, clique em Salvar. Lembrando que os modelos devem ser cadastrados previamente no Wakeme PRO.
Caso você escolha Notificar Sistema Externo deverá indicar a URL para que seja enviada uma requisição com os dados do registro sempre que o fluxo for acionado.
Nosso exemplo ficou dessa forma:
Chamar novo fluxo: Você pode adicionar essa etapa para ativar um outro fluxo já criado quando seu lead atingir essa etapa do fluxo atual. Com a etapa adicionada, clique em +Chamar novo fluxo.
Você deverá selecionar um fluxo previamente criado e clicar em Salvar.
Ao finalizar a criação de seu fluxo, clique em Salvar.
Você poderá ativar ou desativar seu fluxo salvo clicando na chave do Status:
Uma observação: A estrelinha azul indica o começo do fluxo e a bandeirinha sinaliza o final dele.

Nosso fluxo de exemplo ficou assim:
Isso significa que sempre que um lead for criado, se o status dele for qualificado, ele receberá um e-mail com os materiais de diferenciação depois de 4 dias. Caso o status dele seja diferente de qualificado, o fluxo será finalizado e nada irá acontecer.
Este artigo foi útil?
Que bom!
Obrigado pelo seu feedback
Desculpe! Não conseguimos ajudar você
Obrigado pelo seu feedback
Feedback enviado
Agradecemos seu esforço e tentaremos corrigir o artigo